最新资讯_HR资讯_沈阳名仕人力资源管理有限公司

您的当前位置:首页 > 最新资讯

最新资讯 · News

员工主动辞职也要补偿,休完产假还能休年假...HR常踩坑的实务问题解答

时间:2022-07-18 来源:51社保网



员工入职到离职,HR要处理员工关系的大部分风险点,本文全部汇总,为大家献上规避风险指南,希望对你的工作有帮助呦~

01

入职管理

规避风险指南


【常见问题】


员工入职后一个月内没签订劳动合同,要赔双倍工资?入职一年没签劳动合同,要赔偿多少?没签劳动合同,之后补签是不是就完事儿了?劳动合同期限定几年?对应的试用期期限是多久?是否可以延长试用期?


【难点答疑】


难点1:劳动合同签订


超过1个月未签订劳动合同,需支付双倍工资。


建议签订书面劳动合同的时间节点如下图↓



✦ 注意:劳动合同范本要慎用,建议结合企业情况经过律师审核过的版本。
✦ 难点答疑:
Q:当时没有签订劳动合同,之后补签/倒签劳动合同是否还需支付双倍工资?
A:需要!目前已经有过很多这样的劳动纠纷案例了,即使双方在之后补签了劳动合同,公司亦不能免除支付未签劳动合同二倍工资的责任。
✦ 法律链接《劳动合同法实施条例》第六条

难点2:劳动合同期限


一图详解劳动合同期限↓




✦ 注意:两次固定期限劳动合同之后会符合无固定期限劳动合同条件,HR宝宝要注意重点做筹划!
✦ 难点答疑:
Q:企业与员工签订3年固定期限劳动合同,试用期可否先约定3个月,再增加至6个月?
A:不可以,《劳动合同法》第十九条规定了,同一用人单位与同一劳动者只能约定一次试用。

难点3:缴社保问题


庚鑫老师说:入职参保要及时、社保合规要趁早、业务操作要专业!法律规定公司要在员工入职30天内为其缴纳社保。


✦ 法律链接《社会保险法》第五十八条 用人单位应当自用工之日起三十日内为其职工向社会保险经办机构申请办理社会保险登记。未办理社会保险登记的,由社会保险经办机构核定其应当缴纳的社会保险费。

02

在职管理

规避风险指南


【常见问题】

员工怀孕期间可以调岗吗?怎么调岗才合理?怀孕遇上劳动合同到期,可以不续签劳动合同吗?哪些假期要发工资,哪些假期不用发工资?医疗期与停工留薪期,待遇到底怎么算?


【难点答疑】


难点1:三期管理


庚鑫老师说:劳动力的补充延续、世代更替依赖于人口再生产,生育对劳动的意义非同一般。


✦ 三期问题划重点:
用人单位不得因女职工怀孕、生育、哺乳降低其工资。
女职工在孕期不能适应原劳动的,用人单位应根据医疗机构的证明,予以减轻劳动量或者安排其他能够适应的劳动。
劳动合同期满,女职工在孕期、产期、哺乳期的,劳动合同应当续延至相应的情形消失时终止。
✦ 难点答疑:
Q:我今年休了产假,还能休年假吗?
A:可以。根据《企业职工带薪年休假实施办法》,职工依法享受的探亲假、婚丧假、产假等国家规定的假期以及因工伤停工留薪期间不计入年休假假期。
对于女职工而言,不能因为享受特殊规定权力而丧失普通权利,休完产假以后依然可以享受年假。
✦ 法律链接《女职工劳动保护特别规定》,《劳动合同法》第36条,《劳动合同法》第45条。《企业职工带薪年休假实施办法》

难点2:医疗期管理


常规的假期管理,之前51酱已经讲过很多了,下面重点给大家讲一讲很多人都不了解的医疗期问题,一图详解医疗期时限↓



✦ 难点答疑:
Q1:医疗期与停工留薪期待遇如何支付?
A:医疗期待遇支付规定,职工患病或非因工负伤治疗期间,病假工资或疾病救济费可以低于当地最低工资标准支付,但不能低于最低工资标准的80%。
停工留薪期待遇支付规定,有别于医疗期规定,在停工留薪期内,职工原工资福利待遇不变,由所在单位按月支付,当职工评定伤残等级后,停发原待遇,按照有关规定享受伤残待遇,具体规定可查看《工伤保险条例》第32条-40条。
Q2:医疗期与停工留薪期可休息多久?
A:《企业职工患病或非因工负伤医疗期规定》第3条规定,根据本人实际参加工作的年限和本单位工作的年限,休息的时间从3-24个月,最长不超过24个月。
《工伤保险条例》第33条规定,停工留薪期一般不超过12个月。伤情严重或者情况特殊,经设区的市级劳动能力鉴定委员会确认,可以适当延长,但延长不得超过12个月。由用人单位根据工伤医疗机构的诊断证明按照《停工留薪期目录》,确定工伤职工的停工留薪期时间,并书面通知工伤职工本人。
Q3:带薪年休假员工可以任意时间休吗?
A:《企业职工带薪年休假条例》第五条,单位根据生产、工作的具体情况,并考虑职工本人意愿,统筹安排职工年休假。年休假在1个年度内可以集中安排,也可以分段安排,一般不跨年度安排。单位因生产、工作特点确有必要跨年度安排职工年休假的,可以跨1个年度安排。

03

离职管理

规避风险指南


【常见问题】


哪些情况的辞退不用支付赔偿金?傻傻分不清楚……经济赔偿金用缴个税吗?离职赔偿金到底怎么计算?


庚鑫老师说:开人要果断,做好预期管理。锁好离职门,打官司是双输,时间是最大成本。


【难点答疑】


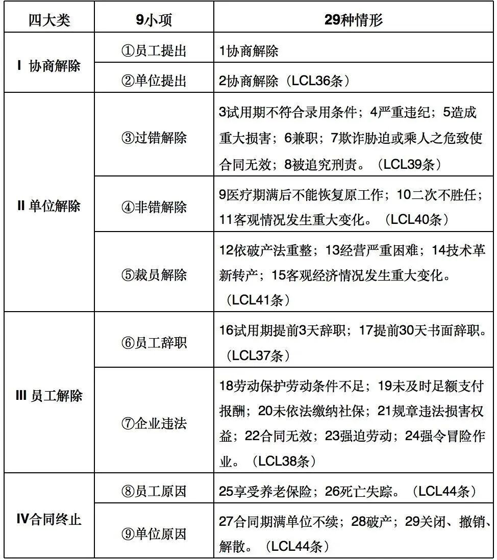
✦ 一图看懂29种离职情形↓


员工主动离职,企业仍需要支付补偿金的部分情况如下:


·未按照劳动合同约定,提供劳动保护的;
·未按照劳动合同约定,提供劳动条件的;
·未足额支付劳动工资的;
·未及时支付劳动工资的;
·低于当地最低工资标准支付劳动者工资的;
·未依法为劳动者缴纳社会保险费的;
·用人单位规章制度违反法律规定,损害劳动者权益的(这个损害指·的是已损害或是可能损害的即可解除,并没有明确。另外,损害多大才是可以解除的,也有争议。);
·用人单位以暴力、威胁的手段强迫劳动者劳动的;
·用人单位以非法限制人身自由的手段强迫劳动者劳动的;
·用人单位违章指挥、强令冒险作业危及劳动者人身安全的;
·劳动合同中,用人单位免除自己的法定责任、排除劳动者权利的;
·使劳动者在违背真实意思的情况下订立或者变更劳动合同的;
·法律、行政法规规定劳动者可以解除劳动合同的其他情形。

✦ 一图看懂离职赔偿金的计算↓


✦法律链接《劳动合同法实施条例》第二十七条,劳动合同法第四十七条规定的经济补偿月工资按劳动者应得工资计算,包括计时工资或者计件工资以及奖金、津贴和补贴等货币性收入。


✦ 难点答疑:


Q:经济补偿是否要缴纳个税?


A:个人因与用人单位解除劳动关系而取得的一次性补偿收入(包括用人单位发放的经济补偿金、生活补助费和其他补助费用),其收入在当地上年职工平均工资3倍数额以内的部分,免征个人所得税。超过的部分按照国税发〔1999〕178号的有关规定,计算征收个人所得税。


文章的最后再给大家讲个,预防用工风险的口诀:合同及时签,用工要规范,解除不违法,试用要注意,制度要健全。


HR宝宝们只要牢记这个口诀,基本就能避免,很多员工关系相关的问题了!